英文电影中的西方文化
英文电影中的西方文化
1000+ 人选课
更新日期:2026/03/30
开课平台学银在线
开课高校吉林大学
开课教师冯彦潘国际高杨
学科专业文学外国语言文学类
开课时间2026/03/02 - 2026/07/12
课程周期19 周
开课状态开课中
每周学时-
课程简介

这门课会讲什么?

   Apple of Discord难道仅仅指苹果吗?Achilles' Heel又为何会成为一个人的致命弱点呢?语言是文化的桥梁,若要真正掌握英语这门语言,就必须解锁其背后的文化宝藏。每一部经典影片都是文化基因的鲜活载体,它们以光影编织故事,使观众在沉浸式体验中自然领悟文化差异。当电影画面与文化思考同频共振,当技术革新与人文底蕴深度交融,这种“文化浸润 + 技术赋能”的学习模式正在重塑英语教育的内核,助力学习者用外语精准传递中国声音,在跨文化比较中坚定文化自信。

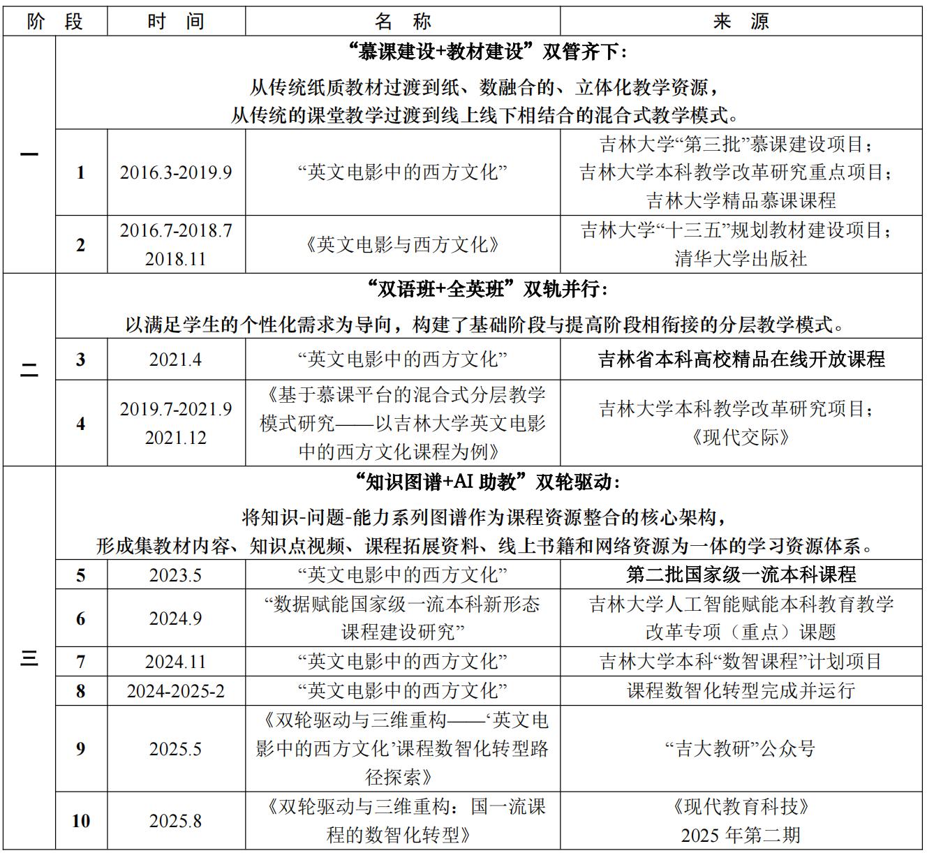
“英文电影中的西方文化”(Learning About Western Culture Through English Movies),是以吉林大学冯彦教授为核心的教学团队,在多年通识教育教学实践的基础上,精心打造的国家级一流本科课程,数智化转型后形成三大核心优势

第一,内容聚焦,媒介创新:以 “西方文化” 为核心,以 “英文电影” 为媒介,打破传统文化学习的枯燥感,将文化知识、影片赏析与数智工具应用深度融合,让学习兼具深度与趣味。

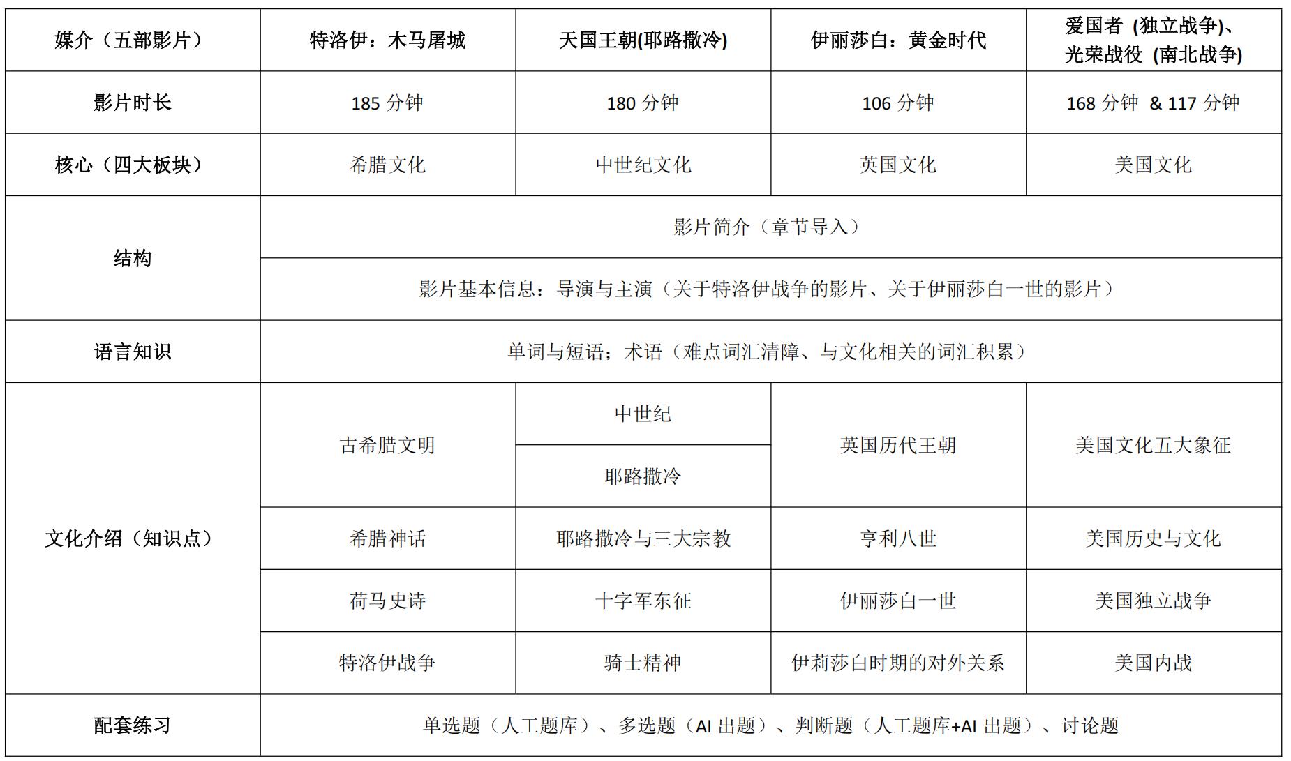
第二,覆盖关键,体系清晰:围绕西方文化中影响深远的四大板块 ——希腊文化、中世纪文化、英国文化、美国文化,通过五部经典电影展开赏析,让学习者系统把握西方文化的核心脉络。

第三,数智赋能,个性学习:依托知识图谱与AI助教实现教学资源整合、教学模式创新与教学评价优化——通过知识图谱智能整合文化知识点及多模态资源,构建动态立体的文化认知网络;通过AI助教提供个性化学习路径推荐、智能答疑与跨文化案例推送,支持学习者在 “文化导航地图” 中自主探索、协作学习。  

  回首中国古代历史,前有周幽王为博美女一笑而令国家灭亡的“烽火戏诸侯”,后有吴三桂“冲冠一怒为红颜,六军恸哭俱缟素”的放清军入关。在西方,同样有为争抢“世上最漂亮的美女”海伦而引发的“特洛伊之战”。那么,特洛伊城是否真实存在过呢?特洛伊战争只是为了争夺美女海伦吗?在“英文电影中的西方文化”中你将找到答案。在这里,你将游览希腊诸神十大栖居地,相识奥林匹斯十二大神,倾听盲人诗人荷马为你讲述《伊利亚特》、《奥德赛》;在这里,你将游走在充满爱恨情仇的耶路撒冷,揭开十字军东征的神秘面纱、感受欧洲中世纪的骑士精神;在这里,你将通过英国历代王朝体会到“闪闪发光的陨石掉在地上也只不过是一块石头而已”,随我们一起走进“童真女王”伊丽莎白一世的内心世界,掌握英国从“黄金时代”走向“日不落帝国”的秘密;在这里,你将知道为什么哥伦布发现了新大陆而美国却叫America,你将和自由女神、芭比娃娃、山姆大叔一起欣赏《美国哥特式》和野牛镍币,深刻理解美国的英雄主义并体会《绿皮书》的时代背景。

你将收获什么?

   "英文电影中的西方文化"是一门通识教育公选课(全球视野与文明交流类)。通过本课程学习,你将实现以下学习目标

  1.对四大文化板块中影响较大、较为常识性的内容加以记忆(识别、回忆)

  2.对五部英文电影中涉及的相关文化背景知识加以理解(领会)

  3.对五部以英语文化为题材的经典英文电影加以欣赏(分析、评价)

  4.帮助学生在AI助教支持下的项目式学习中提高听、说、读、写等方面的英语语言应用能力(应用、创造)

  5.帮助学生通过跨文化对比与思辨训练提升文化意识、文化素养及跨文化交流能力(创造)

  6.帮助学生在数智化学习环境中提升民族自豪感、增强文化自信,积极参与对外文化交流与传播(思政)

  7.帮助学生掌握基于知识图谱的自主学习与资源整合能力,提升数字素养与智能技术应用水平(数智)

  屏幕截图 2025-09-09 201314.png


适合什么人学习?

  “英文电影中的西方文化”适合以下几类人群学习:    

  1.英语学习者:提升语言技能,增强语言运用能力。    

  2.西方文化爱好者:深入了解西方社会,拓宽文化视野。    

  3.影视爱好者:学习影视专业技巧,培养影视鉴赏能力。    

  4.跨文化从业者:提高跨文化沟通能力,增强文化适应能力。

  总之,无论你是文科大神、还是理科大咖,不管你是英语专业、还是非英语专业,只要你喜欢英文电影、热爱西方文化, 就来加入我们吧!



这门课有什么特色和创新?

课程标签:

以文化为核心+以电影为媒介

国家一流本科课程+数智课程

课程脉络:

1aa0bc6c-f457-4d45-8eba-edfae20e5fba.png

通过学习我能提高哪些能力?

**三纵三横两班级”维度18项能力**

34b2d561-a9c1-43f2-866c-090f825cfd7a.png

课程大纲

课程章节

  • Greek Culture (希腊文化) ----Troy《特洛伊:木马屠城》
  • The Medieval Culture (中世纪文化) ----Kingdom of Heaven《天国王朝》
  • British Culture (英国文化) ----Elizabeth: The Golden Age 《伊丽莎白:黄金时代》
  • American Culture (美国文化) ----The Patriot《爱国者》& Glory《光荣战役》

Greek Culture (希腊文化) ----Troy《特洛伊:木马屠城》

1.1 Introduction(希腊文化导入)

1.2 Aegean Civilization (爱琴文明)

1.3 Mycenaean Civilization (迈锡尼文明)

1.4 Mycenaean Script:Liner B (迈锡尼线形文字B)

1.5 Stages Greece Went through (古希腊文明经历的历史时期)

1.6 Women in Ancient Greece (古希腊女性地位)

1.7 Architecture Style in Ancient Greece (古希腊建筑风格)

1.8 Ten Sanctuary Sites of Ancient Greece (希腊诸神十大栖居地)

1.9 Greek Mythology: Origin of Western Culture (希腊神话:西方文化的起源)

1.10 Twelve Main Olympians(奥林匹斯十二主神)

1.11 Mysterious Poseidon (神秘的波塞冬)

1.12 Greek Myths (希腊神话故事)

1.13 Legend of Homer (传奇诗人荷马)

1.14 Great Homeric Epics (伟大的荷马史诗)

1.15 Whether Troy Once Existed or Not (特洛伊是否真实存在过)

1.16 Trojan War and the Real Reasons for It (特洛伊战争及战争的真实原因)

1.17 Helen,the Beauty (倾国倾城的美人海伦)

1.18 Major Characters in the Trojan War I (特洛伊战争中的主要人物)上

1.19 Major Characters in the Trojan War II(特洛伊战争中的主要人物)下

1.20 Trojan Horse (特洛伊木马的毁誉)

1.21 Movie Show (影片欣赏:《特洛伊: 木马屠城》)

The Medieval Culture (中世纪文化) ----Kingdom of Heaven《天国王朝》

2.1 Introduction(中世纪文化导入)

2.2 Jerusalem at a Glance (耶路撒冷概述)

2.3 Brief History of Jerusalem (耶路撒冷历史概览)

2.4 Religious Significance of Jerusalem in Christianity (耶路撒冷与基督教)

2.5 Religious Significance of Jerusalem in Judaism (耶路撒冷与犹太教)

2.6 Religious Significance of Jerusalem in Islam (耶路撒冷与伊斯兰教)

2.7 Historical Background of the Crusades (十字军东征的历史背景)

2.8 Historical Process of the Crusades (十字军东征的历史进程)

2.9 Effects of the Crusades (十字军东征的影响)

2.10 Chivalry Spirit (骑士精神)

2.11 Influence of Christianity on Chivalry (基督教对骑士制度的影响)

2.12 True Chivalry Spirit and Valuable Belief (真正的骑士精神与价值信仰)

2.13 Main Characters in the Movie (电影主要人物介绍)

2.14 Movie Show (影片欣赏:《天国王朝》)

British Culture (英国文化) ----Elizabeth: The Golden Age 《伊丽莎白:黄金时代》

3.1 Introduction(英国文化导入)

3.2 Houses Before the House of Tudor (都铎王朝之前的王朝)

3.3 House of Tudor (都铎王朝)

3.4 Houses After the House of Tudor (都铎王朝之后的王朝)

3.5 Henry VIII and the English Reformation (亨利八世与英国宗教改革)

3.6 Henry VIII and His Wives I (亨利八世和他的六个妻子)上

3.7 Henry VIII and His Wives II (亨利八世和他的六个妻子)下

3.8 Elizabeth I and Her Way to the Throne (伊丽莎白一世及她的登基之路)

3.9 Her Religious and Political Policies (伊丽莎白一世的宗教和政治政策)

3.10 Marriage Game of Elizabeth I (伊丽莎白一世的婚姻游戏)

3.11 English Renaissance (英国文艺复兴)

3.12 Foreign Relations in the Elizabeth’s Era (伊丽莎白时代的对外关系)

3.13 Several Queens Named Mary in History (历史上几位玛丽女王/皇后)

3.14 England VS Spain (英格兰与西班牙的关系)

3.15 Anglo-Spanish War (英西之战)

3.16 Discovery of New Land and Slavery of Native Americans (新大陆的发现及北美奴隶制)

3.17 Movie Show (影片欣赏:《伊丽莎白: 黄金时代》)

American Culture (美国文化) ----The Patriot《爱国者》& Glory《光荣战役》

4.1 Introduction(美国文化导入)

4.2 Five Symbols of American Culture(美国文化五大象征)

4.3 Brief History of America (美国简史)

4.4 Cultural Elements of America(美国文化元素)

4.5 American War of Independence at a Glance(美国独立战争概述)

4.6 Militia and Benjamin Martin in History (民兵和历史上的本杰明•马丁)

4.7 Way of Fighting (战争方式)

4.8 Dog Meat (狗肉)

4.9 Heroism(英雄主义)

4.10 Impressions the British and the Americans Have of Each Other(美国人和英国人对彼此的印象)

4.11 American Civil War at a Glance(美国南北战争概述)

4.12 Slavery in America(美国的奴隶制)

4.13 Free Blacks(自由黑人)

4.14 Religious Culture of Blacks(黑人的宗教文化)

4.15 American Black English (美国黑人英语)

4.16 Politics of Blacks(黑人政治)

4.17 Entertainment of Blacks(黑人娱乐)

4.18 Integration of Blacks and Whites (黑人与白人的融合)

4.19 54th Regiment of the Massachusetts Volunteer Infantry(麻省第五十四兵团)

4.20 Movie Show (影片欣赏:《爱国者》)

4.21 Movie Show (影片欣赏:《光荣战役》)

App 下载
关注我们